CHINA ROCK 2025第二十二次中国岩石力学与工程学术年会第2号通知
发布时间:2025年04月30日
浏览数:15748
各分支机构、省级学会,各支撑单位、团体会员单位
各有关单位和个人:
为了加强我国岩石力学与工程领域的学术交流,促进国内外岩石力学与工程领域科技创新,拟于2025年10月17-20日以“AI赋能岩石力学与工程”为主题,在雄安新区召开“CHINA ROCK 2025第二十二次中国岩石力学与工程学术年会”。现将会议有关事项通知如下:
一、大会背景
为深入贯彻落实中国科协《学会改革工作要点》的精神,解决目前举办学术会议存在的“碎片化、重复性、资源浪费”等问题,中国岩石力学与工程学会提出了“国际化、规模化、一体化”的学术会议改革方向;其中,“一体化”是指“技术培训—学术报告—工业展览”三位一体。
在成功举办CHINA ROCK 2018-2024的基础上,继续以“国际化、规模化、一体化”为指导方向举办CHINA ROCK 2025,打造岩石力学领域世界一流学术会议品牌,推动国内外岩石力学与工程领域的高水平学术交流与产业发展,进一步服务好广大岩石力学与工程相关领域在校学生和青年会员,继续设立“主会场+中心会场+卫星会场”三级会场,主会场及中心会场下设若干个卫星会场。
二、举办单位
(一)指导单位
中国科学技术协会
(二)主办单位
中国岩石力学与工程学会(CSRME)
国际地质灾害与减灾协会(ICGdR)
(三)承办单位
国际岩石力学与岩石工程学会各专业委员会
中国岩石力学与工程学会各专委会、分会、地方学会等
(四)协办单位
河北省岩石力学与工程学会
中国岩石力学与工程学会地下空间分会
雄安城市规划设计研究院有限公司
持续增加中 ……
三、会议主题、时间、地点及网址
主题:AI赋能岩石力学与工程
时间:2025年10月17-20日
主会场地点:雄安新区
会议网址:chinarock.csrme.com
四、主旨报告(外籍专家)
五、雄安主会场
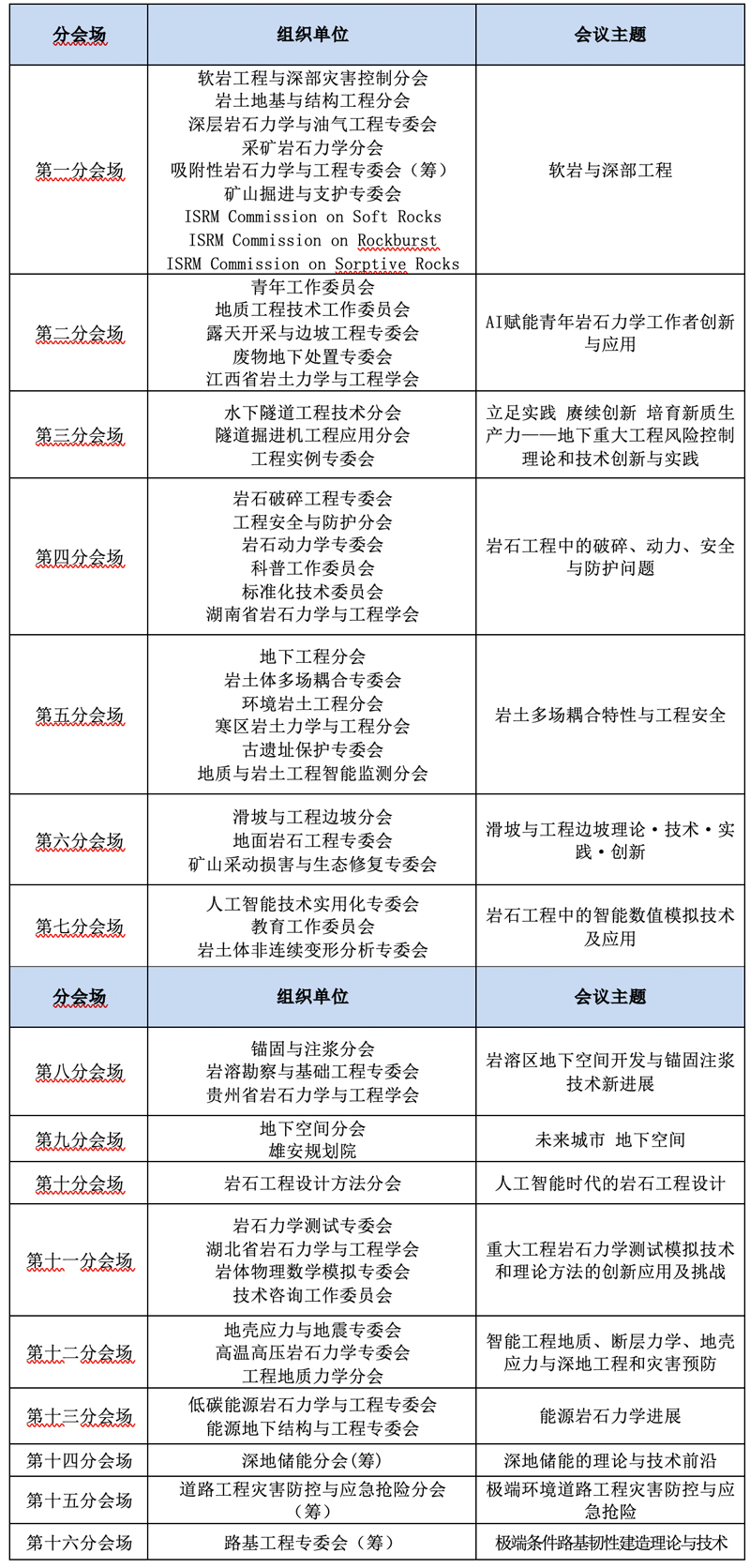
六、中心会场
持续增加中……
七、论文投稿与出版
为落实“将论文写在祖国大地上”,提高CHINA ROCK会议成果质量,大会设4种论文发表方式,截止日期为2025年5月30日。具体安排如下:
(一)会议论文集发表
作者直接投稿论文到会议官方网站,论文主题为岩石力学与岩石工程领域相关科技成果。发表方式为:大会论文集,有ISBN号,知网出版。
(二)学会主办及合作期刊发表
作者须在各期刊主页自行投稿,投稿时标注大会信息。如,在期刊投稿系统注明“China Rock 2025”。
(三)预印本平台
作者在大会投稿期间,可在征文系统选择将稿件同步在eRock岩石力学与工程预印本平台出版,预印本平台网址:https://geotech.chinaxiv.org/server/geoindex.htm。
(四)会议摘要集
大会会议摘要集需投递长摘要(无ISBN号),长摘要模板见投稿网址:http://chinarock.csrme.com。
八、卫星会场
为贯彻学会党委“为青年服务,为未来服务,对历史负责”的工作部署,把高校本科生、研究生等未来科技工作者带到科技最前沿,CHINA ROCK 2025延续“主会场+中心会场+卫星会场”的组织形式,公开招募卫星会场承办单位。2024年土木工程、采矿工程、地质工程、城市地下空间等相关专业的200余家高校、科研院所参与组织卫星会场。请相关单位扫描添加卫星会场的企业微信,了解卫星会场组织事宜。
九、科技创新工业展览会
本次展会将在线下设置4000平米展厅,6大主题展区;将展会打造成为世界一流的科技创新工业展会品牌。为工程装备制造单位、科研院所、大专院校及相关企、事业单位搭建科技创新展示交流平台,期待您的参与!
(一)主题展区总体规划
1. 重大工程展区;
2. 重点实验室及高校创新成果展区;
3. 新材料、新仪器、新设备、新软件展区;
4. CSRME科学技术奖及优秀项目展区;
5. 礼赞科学家精神与青托展区;
6. 学术期刊及科普基地展区。
(二)参展项目
十、技术培训
为进一步推广岩石力学与工程领域的新理论、新软件、新技术、新产品,年会设置技术培训。2024年,技术培训班的数量达到了20个,参加培训受益人员达到1000余人,收效良好。CHINA ROCK 2025雄安主会场及7个中心会场均可设置技术培训班,由大会组委会统一管理。培训班收费标准可根据实际商定,相关费用由学会统一收支。现公开征集培训内容,截止日期:2025年9月15日。
十一、主会场会议注册费及相关信息
注册费由学会统一管理,以下为雄安主会场和分会场的会议注册费相关信息,各中心会场的收费标准详见中心会场的通知。
(一)线下收费标准 注:1. 中国岩石力学与工程学会会员可享受会员价;
2. 食宿统一安排,大会提供会议期间用餐,住宿费用自理。
(二)注册及缴费方式(本次会议不接受现场缴费)
1.注册:登录chinarock.csrme.com或扫码下方二维码,进入会议网站进行注册。
2.缴费:
方式一:在会议网站通过微信或支付宝进行缴费(支付宝可绑定公务卡);
方式二:线下汇款至以下账号(先注册,后缴费,汇款时务必注明“学术年会+姓名”):
户 名:中国岩石力学与工程学会
账 号:11190901040012428
开户行:中国农业银行北京健德支行
3.发票:提供数电电子普票、数电电子专票,请通过会议系统自助申请。
十二、联系方式
崔家宇 13521178975(展览)
王学滨 13941824926(技术培训)
沈 艳 13240078590(财务)
潘秋景 18174451388(征文)
马伟东 18311229832(卫星会场)
Email:chinarock_csrme@163.com
网 址:chinarock.csrme.com
岩学字〔2025〕61号-CHINA ROCK 2025学术年会2号通知.pdf
各有关单位和个人:
为了加强我国岩石力学与工程领域的学术交流,促进国内外岩石力学与工程领域科技创新,拟于2025年10月17-20日以“AI赋能岩石力学与工程”为主题,在雄安新区召开“CHINA ROCK 2025第二十二次中国岩石力学与工程学术年会”。现将会议有关事项通知如下:
一、大会背景
为深入贯彻落实中国科协《学会改革工作要点》的精神,解决目前举办学术会议存在的“碎片化、重复性、资源浪费”等问题,中国岩石力学与工程学会提出了“国际化、规模化、一体化”的学术会议改革方向;其中,“一体化”是指“技术培训—学术报告—工业展览”三位一体。
在成功举办CHINA ROCK 2018-2024的基础上,继续以“国际化、规模化、一体化”为指导方向举办CHINA ROCK 2025,打造岩石力学领域世界一流学术会议品牌,推动国内外岩石力学与工程领域的高水平学术交流与产业发展,进一步服务好广大岩石力学与工程相关领域在校学生和青年会员,继续设立“主会场+中心会场+卫星会场”三级会场,主会场及中心会场下设若干个卫星会场。
二、举办单位
(一)指导单位
中国科学技术协会
(二)主办单位
中国岩石力学与工程学会(CSRME)
国际地质灾害与减灾协会(ICGdR)
(三)承办单位
国际岩石力学与岩石工程学会各专业委员会
中国岩石力学与工程学会各专委会、分会、地方学会等
(四)协办单位
河北省岩石力学与工程学会
中国岩石力学与工程学会地下空间分会
雄安城市规划设计研究院有限公司
持续增加中 ……
三、会议主题、时间、地点及网址
主题:AI赋能岩石力学与工程
时间:2025年10月17-20日
主会场地点:雄安新区
会议网址:chinarock.csrme.com
四、主旨报告(外籍专家)
五、雄安主会场
六、中心会场
持续增加中……
七、论文投稿与出版
为落实“将论文写在祖国大地上”,提高CHINA ROCK会议成果质量,大会设4种论文发表方式,截止日期为2025年5月30日。具体安排如下:
(一)会议论文集发表
作者直接投稿论文到会议官方网站,论文主题为岩石力学与岩石工程领域相关科技成果。发表方式为:大会论文集,有ISBN号,知网出版。
(二)学会主办及合作期刊发表
作者须在各期刊主页自行投稿,投稿时标注大会信息。如,在期刊投稿系统注明“China Rock 2025”。
作者在大会投稿期间,可在征文系统选择将稿件同步在eRock岩石力学与工程预印本平台出版,预印本平台网址:https://geotech.chinaxiv.org/server/geoindex.htm。
(四)会议摘要集
大会会议摘要集需投递长摘要(无ISBN号),长摘要模板见投稿网址:http://chinarock.csrme.com。
八、卫星会场
为贯彻学会党委“为青年服务,为未来服务,对历史负责”的工作部署,把高校本科生、研究生等未来科技工作者带到科技最前沿,CHINA ROCK 2025延续“主会场+中心会场+卫星会场”的组织形式,公开招募卫星会场承办单位。2024年土木工程、采矿工程、地质工程、城市地下空间等相关专业的200余家高校、科研院所参与组织卫星会场。请相关单位扫描添加卫星会场的企业微信,了解卫星会场组织事宜。
CHINA ROCK 2025卫星会场联系人
九、科技创新工业展览会
本次展会将在线下设置4000平米展厅,6大主题展区;将展会打造成为世界一流的科技创新工业展会品牌。为工程装备制造单位、科研院所、大专院校及相关企、事业单位搭建科技创新展示交流平台,期待您的参与!
(一)主题展区总体规划
1. 重大工程展区;
2. 重点实验室及高校创新成果展区;
3. 新材料、新仪器、新设备、新软件展区;
4. CSRME科学技术奖及优秀项目展区;
5. 礼赞科学家精神与青托展区;
6. 学术期刊及科普基地展区。
(二)参展项目
十、技术培训
为进一步推广岩石力学与工程领域的新理论、新软件、新技术、新产品,年会设置技术培训。2024年,技术培训班的数量达到了20个,参加培训受益人员达到1000余人,收效良好。CHINA ROCK 2025雄安主会场及7个中心会场均可设置技术培训班,由大会组委会统一管理。培训班收费标准可根据实际商定,相关费用由学会统一收支。现公开征集培训内容,截止日期:2025年9月15日。
十一、主会场会议注册费及相关信息
注册费由学会统一管理,以下为雄安主会场和分会场的会议注册费相关信息,各中心会场的收费标准详见中心会场的通知。
(一)线下收费标准 注:1. 中国岩石力学与工程学会会员可享受会员价;
2. 食宿统一安排,大会提供会议期间用餐,住宿费用自理。
(二)注册及缴费方式(本次会议不接受现场缴费)
1.注册:登录chinarock.csrme.com或扫码下方二维码,进入会议网站进行注册。
2.缴费:
方式一:在会议网站通过微信或支付宝进行缴费(支付宝可绑定公务卡);
方式二:线下汇款至以下账号(先注册,后缴费,汇款时务必注明“学术年会+姓名”):
户 名:中国岩石力学与工程学会
账 号:11190901040012428
开户行:中国农业银行北京健德支行
3.发票:提供数电电子普票、数电电子专票,请通过会议系统自助申请。
十二、联系方式
崔家宇 13521178975(展览)
王学滨 13941824926(技术培训)
沈 艳 13240078590(财务)
潘秋景 18174451388(征文)
马伟东 18311229832(卫星会场)
Email:chinarock_csrme@163.com
网 址:chinarock.csrme.com
岩学字〔2025〕61号-CHINA ROCK 2025学术年会2号通知.pdf
中国岩石力学与工程学会
二〇二五年四月二十九日








中国岩石力学与工程学会微信订阅号
科普岩石力学与工程